品茶qm论坛官网入口,万花楼qm论坛,良家资源信息同城论坛在线,洛阳51龙凤茶楼论坛网
站群导航
长沙市教育局
直属单位
长沙市明德中学
长沙市周南实验中学
长沙市长郡湘府中学
长沙市长郡滨江中学
长沙汽车工业学校
长沙市麓山滨江实验学校
长沙航天学校
长沙市雅礼洋湖实验中学
湖南师大附中梅溪湖中学
长沙市雅礼中学
长沙市雅礼实验中学
长沙铁路第一中学
长沙市长郡梅溪湖中学
长沙市明德华兴中学
长沙市实验中学
长沙市特殊教育学校
长沙教育学院
长沙市南雅中学
长沙市田家炳实验中学
长沙市雷锋学校
长沙麓山国际实验学校
长沙市第六中学
长沙市周南中学
长沙市雅礼十五中学
长沙外国语学校
湖南省地质中学
长沙实验小学
长沙市周南梅溪湖中学
长沙市第十一中学
长沙市新城学校
长沙市财经学校
长沙市东雅中学
长沙市教育局幼儿园
长沙市电子工业学校
长沙市培智特殊教育学校
长沙市第二十一中学
长沙开放大学
长郡双语实验中学
长沙市教育科学研究院
麓山国际实验小学
长沙市长郡中学
长沙市教育考试院
长沙市第一中学
长沙市一中城南中学
长沙市麓山梅溪湖实验中学
长沙市长郡智谷中学
长沙市湘郡培粹实验中学
长沙市南雅梅溪湖中学
手机版
网站首页
长郡集团
集团新闻
集团通告
师资培训菜单
招生招聘
集团文苑
小学中心
初中中心
高中中心
郡园动态
学校简介
郡园新闻
通知公告
媒体聚焦
工作安排
高考录取
留学录取
郡园视听
喜报动态
党建纪检
党建动态
政策学习
实施方案
党务公开
党员论坛
教工之家
政策法规
活动集锦
校务公开
师德师风
教代会
后勤服务
政策法规
采购招标
资产管理
食堂超市
物业管理
财务管理
督导评估
文件制度
上级督导
校内督导
教师发展
教坛物语
教研成果
教研动态
郡师博客
教研组建设
名师工作室
教学资源库
学生成长
团旗飘扬
青春郡园
班级风采
家长学校
三走进
主题节
研学行
国际教育
校友园地
校友活动
母校情怀
校友风采
校友名录
校友基金
校史陈列
招生招聘
阳光平台
学校制度
政策咨询
校务公开
舆情反映
家校心灵桥
周情通报
检查通报
自主招生材料公示
您的位置:
首页
>
学科建设
>
体育教研
>
活动课程
>
详细内容
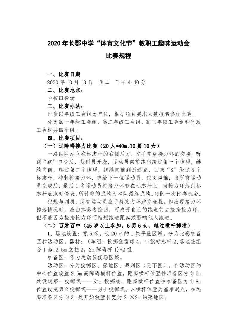
2020长郡中学教职工趣味运动会规程
作者:体育教研组
来源:长郡中学
发布时间:2020-10-14
浏览次数:
次
【字体:
小
大
】
分享到:
【打印正文】
手机版
×
用户登录
登 录
|
账号密码登录
成功登录后,
关闭浏览器前
24小时内
7天内
一个月内
始终
保持登录状态
忘记密码?
用户登录